XX软件销售合作协议书(2023年XX软件科技有限公司与XX机电科技有限公司).docx
《XX软件销售合作协议书(2023年XX软件科技有限公司与XX机电科技有限公司).docx》由会员分享,可在线阅读,更多相关《XX软件销售合作协议书(2023年XX软件科技有限公司与XX机电科技有限公司).docx(3页珍藏版)》请在优知文库上搜索。
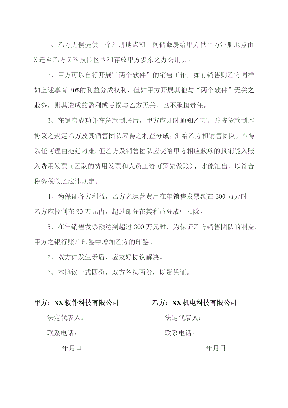
1、XX软件销售合作协议书甲方:XX软件科技有限公司乙方:XX机电科技有限公司甲方拥有自主研发的“X系统(V2.0”和“XX事故灾害应急预案编制和管理计算机应用系统V1.0(以下简称“两个软件”)乙方拥有资质和销售渠道,双方发挥各自的优势,拟将“两个软件”推向市场,经多次协商,达成如下协议,资双方共同遵守:一、利益分配1.乙方组织的销售团队(1)销售过程中所有的费用(包括其工资、保险、出差费用、销售费用、公关费用等)均由乙方和其销售团队承担。(2)销售团队享有40%的利益分成,其含意为:销售发票额减除17%之增值税后的40%分成。2.甲乙双方各享有30%的利益分成(1)由于甲方是软件企业,可获退税
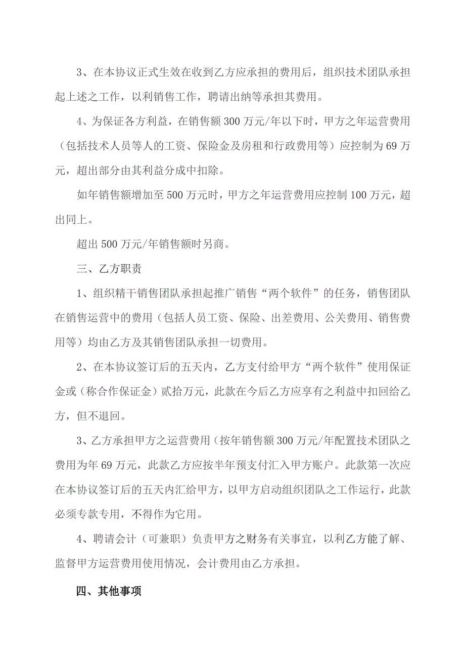
2、,此退回款也由甲乙双方各享50%o二、甲方职责1、在本协议正式签字后,乙方成为甲方之两个软件”唯一合作者。2、承担在两个软件销售运营中的软件介绍、培训、安装调试、售后服务等所有技术工作,密切配合销售团队的工作。3、在本协议正式生效在收到乙方应承担的费用后,组织技术团队承担起上述之工作,以利销售工作,聘请出纳等承担其费用。4、为保证各方利益,在销售额300万元/年以下时,甲方之年运营费用(包括技术人员等人的工资、保险金及房租和行政费用等)应控制为69万元,超出部分由其利益分成中扣除。如年销售额增加至500万元时,甲方之年运营费用应控制100万元,超出同上。超出500万元/年销售额时另商。三、乙方



- 配套讲稿:
如PPT文件的首页显示word图标,表示该PPT已包含配套word讲稿。双击word图标可打开word文档。
- 特殊限制:
部分文档作品中含有的国旗、国徽等图片,仅作为作品整体效果示例展示,禁止商用。设计者仅对作品中独创性部分享有著作权。
- 关 键 词:
- XX 软件 销售 合作 协议书 2023 科技有限公司 机电
