2022年磷矿石行业市场供需状况及市场容量分析.docx
《2022年磷矿石行业市场供需状况及市场容量分析.docx》由会员分享,可在线阅读,更多相关《2022年磷矿石行业市场供需状况及市场容量分析.docx(7页珍藏版)》请在优知文库上搜索。
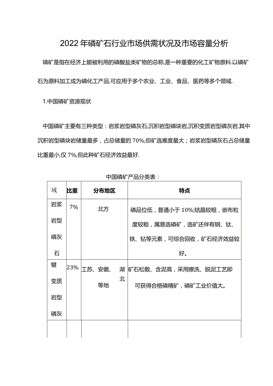
1、2022年磷矿石行业市场供需状况及市场容量分析璘矿是指在经济上能被利用的磷酸盐类矿物的总称,是一种重要的化工矿物原料.以磷矿石为原料加工成为磷化工产品,可应用于多个农业、工业、食品、医药等多个领域.1.中国磷矿资源现状中国磷矿主要有三种类型:岩浆岩型磷灰石,沉积岩型磷块岩,沉积变质岩型磷灰岩.其中沉积岩型磷块岩储量最多,占总储量的70%,但矿选难度最大;岩浆岩型磷灰石占总储量比重最小,仅7%,但此种矿石经济效益最好.中国磷矿产品分类表:域比重分布地区特点岩浆岩型磷灰石7%北方磷品位低,普通小于10%;结晶较粗,嵌布粒度较粗,属易选磷矿,选矿还伴有钢、钛、铁、钻等元素,可综合回收,矿石经济效益较
2、好。犍变质岩型磷灰23%工苏、安徽、等地湖北矿石松散、含泥高,采用擦洗、脱泥工艺即可获得合格磷精矿,磷矿工业价值大。沉积微70%中南和西南地区,磷灰石嵌布粒度细,呈均质胶体或者隐晶、岩型主要在云南、贵晶质。磷矿集合体多为新粒、假鲍粒结构。磷块州、四川、湖北、在新粒之偶尔其内部,常混入数量不等的碳LJLJ石湖南等地酸盐、硅质等泥质矿物,矿诜矿难度:大,公开资料整理由于磷矿石资源已经具有一定的稀缺性,同时国内存在较为严重的乱采现象,小磷矿资源利用率仅有15%-30%,而大矿的利用率可以达到60%-80%摆布.中国磷矿以三级品位为主.磷矿品位按照P2O5的含量可以分为三级,一级磷矿P2O5含量在30
3、%以上,二级磷矿含量在2530%之间,三级磷矿含量占比1215%.2、磷矿石产量2022年中国磷矿石(折五氧化二磷30%,下同)行业产量为8122.39万吨,到2022年增长到了14439.82万吨2022、2022年磷矿石产量大幅下滑,为12313.25万吨、9632.54万吨.到2022年中国磷矿石产量降至8893.32万吨.2022-2022年,四大产区走势明显分化,湖北总体稳定增长,贵州、云南由于脆弱的生态环境,以及较高的运输成本,产量持续下降,在全国市场份额持续降低.四川在2022年大幅下降之后总体呈现出回升态势,但仍低于2022年水平,预计未来将长期保持在1000万吨以下,湖北地区
4、的产量占比将持续上升2022-2022年中国四大主产区磷矿石产量走势450040003828.143732.ir30002504.06湖北:万吨四川:万吨责州:万吨云南:万吨 2022年3303.99522.763420.962109.65 2022年3732.13763.612504.062027.28 2022年3828.14841.72132.891807.522022年.2022年.2022年国家统计局3、磷矿石需求中国磷肥市场经过了近20年摆布的高速发展,已经成为磷肥生产大国彳亍业进入了成熟期,行业竞争加剧,利润普遍下降,伴有着产能过剩和市场的激烈竞争,亏损企业较多,行业内资源整合导



- 配套讲稿:
如PPT文件的首页显示word图标,表示该PPT已包含配套word讲稿。双击word图标可打开word文档。
- 特殊限制:
部分文档作品中含有的国旗、国徽等图片,仅作为作品整体效果示例展示,禁止商用。设计者仅对作品中独创性部分享有著作权。
- 关 键 词:
- 2022 磷矿石 行业 市场 供需 状况 容量 分析
