Ⅳ、Ⅴ级围岩隧道微台阶开挖施工工法(新奥法施工附示意图).docx
《Ⅳ、Ⅴ级围岩隧道微台阶开挖施工工法(新奥法施工附示意图).docx》由会员分享,可在线阅读,更多相关《Ⅳ、Ⅴ级围岩隧道微台阶开挖施工工法(新奥法施工附示意图).docx(15页珍藏版)》请在优知文库上搜索。
1、隧道微台阶开挖施工工法中铁二局贵广铁路工程指挥部中国中铁二。一一年一月十日IV、V级围岩隧道微台阶开挖施工工法中铁二局贵广铁路工程指挥部1 .刖百新奥法隧道施工方法自上世纪六十年代末被引入到我国,七、八十年代得到迅速发展,九十年代开始被广泛应用,是当前使用最广泛的隧道施工方法。新奥法施工一般有全断面法、台阶法、分部开挖法。全断面法开挖主要适用于IIn级硬质围岩;台阶法主要适用于III、IV、V级中等硬度围岩;分部开挖法主要适用于V、Vl级以下软弱围岩地质条件。台阶法施工又分为长台阶、短台阶法,对于自稳较好的III、Iv级围岩常采用长台阶法,上台阶长度超过50m;短台阶法适用偏软的IV、V级围岩
2、,上台阶长度为550m;围岩稳定性较差时,台阶长度应控制在一倍洞径。近年来,国内外隧道施工过程中发生多起坍塌事故,造成较大的人员伤亡和财产损失。调查统计表明,发生这些事故的主要原因是隧道开挖台阶长度过长、初期支护未及时封闭成环和二次衬砌未及时跟进导致围岩失稳造成。为了控制和降低铁路隧道施工安全事故,铁道部对仰拱与掌子面的距离要求越来越严格,铁路隧道工程施工安全技术规程(TB10304-2009)规定:III级围岩中仰拱与掌子面的距离不得超过90m,IV级围岩不得超过50m,V级及以上围岩不得超过40m.铁道部关于进一步明确软弱围岩及不良地质铁路隧道设计施工有关技术规定的通知(铁建设201012
3、0号)文件对隧道开挖掌子面与仰拱、二衬之间的距离做出强制性规定:隧道开挖后初期支护应及时施作并封闭成环,IV、V、Vl级围岩仰拱封闭位置距离掌子面不得大于35m,IV级围岩二次衬砌与掌子面距离不大于90m;V、Vl级围岩二衬与掌子面距离不大于70m。无论围岩的稳定性如何,采用长台阶法施工,都难以满足上述工序安全距离的强制性规定;采用长度大于20m的短台阶法施工时,受变台阶处交通和仰拱施工作业空间要求的限制,工序安全距离仍然会超标;采用长度小于20m的短台阶法施工时,虽然能满足工序安全距离的要求,但因为上台阶作业空间窄小,工序间相互干扰严重,机械设备的工作效率大大受阻,施工进度缓慢。本文所介绍的
4、IV、V级围岩隧道微台阶开挖施工工法,有效地解决了上述问题,即保障了隧道施工安全,也提高了施工进度。2 .工法特点1. 1只需要在原有的全断面或半断面开挖台架上增设拼装式悬臂平台供微台阶钻眼、喷碎作业使用,不需增加其它设备;2. 2上下台阶同时钻眼、放炮、出磴;3. 3上下导坑部分工序可平行作业,节约时间。上导微台阶初喷后,可集中作业人员打锚杆、安钢架;上导拱架安装后,作业人员撤至下导打锚杆、安钢架,上导可同时进行喷碎作业;3.4开挖作业占用空间减少,工序间相互干扰降低,仰拱、二衬等后继工序距掌子面的距离可控制在3035m,满足强制性规定要求;3.5较之短台阶开挖法,微台阶法施工进度明显加快。
5、在满足工序安全步距的前提下,若采用短台阶法施工,IV级围岩月进度最快能达70m;采用微台阶法施工,月进度可保证8090m,围岩变化不大、工序衔接正常情况下,月进度最快可达90mO3 .适用范围主要适用于贵广、沪昆客专贵州段设计建议台阶法施工的围岩段。4 .工艺原理隧道微台阶开挖工法由全断面和短台阶开挖工法衍变而来,利用一个开挖台架完成上下导坑钻眼、装药,同时起爆、同时出硝,以此缩短工序间的衔接时间差,同时给后续工序仰拱施工提供更大的空间,缩小了掌子面与仰拱之间的距离,保证了隧道工序安全步距满足铁道部相关强制性规定要求,保障了隧道施工安全和进度。5 .施工工艺流程及操作要点5.1 微台阶法开挖及
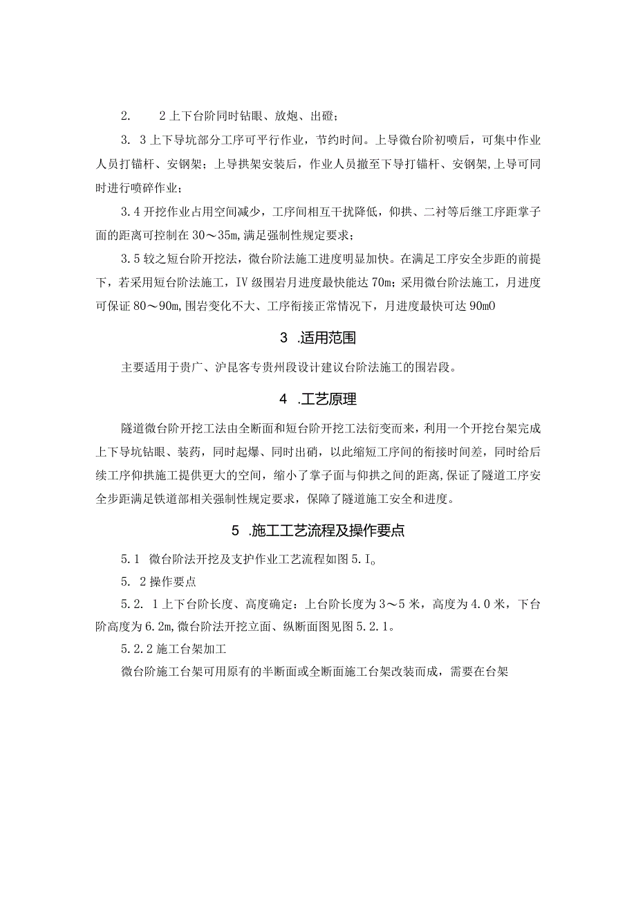
6、支护作业工艺流程如图5.Io5. 2操作要点5.2. 1上下台阶长度、高度确定:上台阶长度为35米,高度为4.0米,下台阶高度为6.2m,微台阶法开挖立面、纵断面图见图5.2.1。5.2.2施工台架加工微台阶施工台架可用原有的半断面或全断面施工台架改装而成,需要在台架掘进前进方向增加悬臂操作平台,参见图5.2.2-1图5.2.2-2o图5.1微台阶法开挖及支护作业工艺流程说明1.本图尺寸除注明外,其余均以厘米计,2、隧道开挖支护采用两台阶形式,上台阶高度4米,下台阶高度6.2米.图5.2.1微台阶法开挖立面、纵断面图衬相支护I.阶1.2,3.230.6说明I、本图尺寸以米计.2,隧道开挖支护采
7、用微令阶形式.上台阶耐度4米,下台阶高度6一2米.开挖工况示意图巴”仰拱仰拱开挖工时期支护一0NF说明1、本图尺寸以米计.2、隧道开挖支护采用微台阶形式,上台阶耐度4米,卜台阶耐度6.2米。出硅工况示意图图5.2.2-1微台阶法工况示意图说明啦翻1.本图尺寸除注明外,大余均以厘米计.2.隧道开挖支护采用两台阶形式,上台阶而度4米,下台阶需度6.2米.3、开挖台架主要采用12Ob工字钢作为主骨架,两侧平台采用118工字钢.4、站人平台满铺制筋网,加筋网主骨架采用由22钢筋,其余采用巾8例筋,网眼间距I0*10cu,5,图中12Ob表示用12Ob工字钢进行双合.图5.2.2-2微台阶施工台架结构示



- 配套讲稿:
如PPT文件的首页显示word图标,表示该PPT已包含配套word讲稿。双击word图标可打开word文档。
- 特殊限制:
部分文档作品中含有的国旗、国徽等图片,仅作为作品整体效果示例展示,禁止商用。设计者仅对作品中独创性部分享有著作权。
- 关 键 词:
- 围岩 隧道 台阶 开挖 施工 新奥法 示意图
