安全生产“排险除患”集中整治评价细则.docx
《安全生产“排险除患”集中整治评价细则.docx》由会员分享,可在线阅读,更多相关《安全生产“排险除患”集中整治评价细则.docx(4页珍藏版)》请在优知文库上搜索。
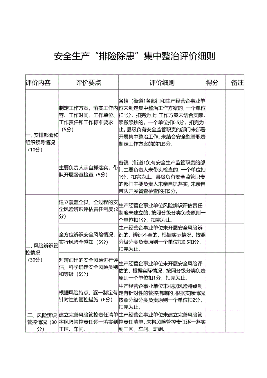
1、安全生产“排险除患”集中整治评价细则评价内容评价要点评价细则得分备注一、安排部署和组织领导情况(10分)制定工作方案,落实工作内容、工作时间、工作单位、工作责任和工作标准要求(5分)各镇(街道1各部门和生产经营企事业单位未制定集中整治工作方案的,一个单位扣1分,扣完为止;工作方案未结合实际,照搬照抄的,一个单位扣0.5分,扣完为止。县级负有安全监管职责的部门未部署开展集中整治工作、未结合安全监管职责制定工作方案的的扣5分。主要负责人亲自抓落实,带队开展督查检查(5分)各镇(街道1负有安全生产监管职责的部门主要负责人未带头检查的,一个单位扣1分,扣完为止。县级负有安全监管职责的部门主要负责人未亲
2、自抓落实,未亲自带队开展督查检查的扣5分。二、风险辨识管控情况(30分)建立覆盖全员、全过程的安全风险辨识评估责任制度(2分)生产经营企事业单位风险辨识评估责任制度未建立的,按照分级分类负责原则一个单位扣1分,扣完为止。全方位辨识安全风险情况,实行风险全感知(5分)生产经营企事业单位未开展安全风险辨识的、辨识不全的,根据实际情况,按照分级分类负责原则一个单位扣0.5扣分,扣完为止。对辨识出的安全风险进行评估,科学确定安全风险类别和等级(5分)生产经营企事业单位未开展安全风险评估的,根据实际情况,按照分级分类负责原则一个单位扣1分,扣完为止。根据风险特点,逐一制定有针对性的管控措施(6分)生产经
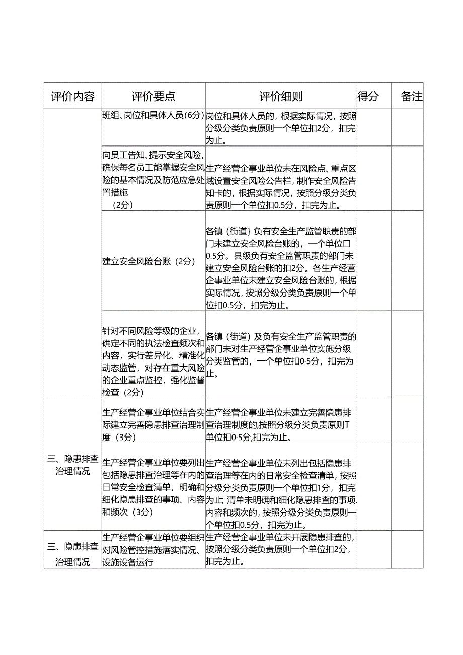
3、营企事业单位未根据风险特点制定有针对性的管控措施的,根据实际情况,按照分级分类负责原则一个单位扣2分,扣完为止。二、风险辨识管控情况(30分)建立完善风险管控责任清单,将风险管控责任逐一落实到工区、车间、生产经营企事业单位未建立完善风险管控责任清单,未将风险管控责任逐一落实到工区、车间、班组、评价内容评价要点评价细则得分备注班组、岗位和具体人员(6分)岗位和具体人员的,根据实际情况,按照分级分类负责原则一个单位扣2分,扣完为止。向员工告知、提示安全风险,确保每名员工能掌握安全风险的基本情况及防范应急处置措施(2分)生产经营企事业单位未在风险点、重点区域设置安全风险公告栏,制作安全风险告知卡的,
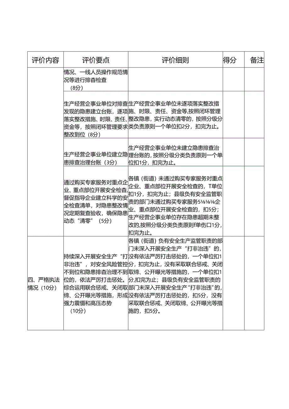
4、根据实际情况,按照分级分类负责原则一个单位扣0.5分,扣完为止。建立安全风险台账(2分)各镇(街道负有安全生产监管职责的部门未建立安全风险台账的,一个单位口0.5分。县级负有安全监管职责的部门未建立安全风险台账的扣2分。各生产经营企事业单位未建立安全风险台账的,根据实际情况,按照分级分类负责原则一个单位扣0.5分,扣完为止。针对不同风险等级的企业,确定不同的执法检查频次和内容,实行差异化、精准化动态监管,对存在重大风险的企业重点监控,强化监督检查(2分)各镇(街道)及负有安全生产监管职责的部门未对生产经营企事业单位实施分级分类监管的,一个单位扣05分,扣完为止。三、隐患排查治理情况生产经营企事



- 配套讲稿:
如PPT文件的首页显示word图标,表示该PPT已包含配套word讲稿。双击word图标可打开word文档。
- 特殊限制:
部分文档作品中含有的国旗、国徽等图片,仅作为作品整体效果示例展示,禁止商用。设计者仅对作品中独创性部分享有著作权。
- 关 键 词:
- 安全生产 排险 集中 整治 评价 细则
