山东某高层商业广场抗浮锚杆施工方案.doc
《山东某高层商业广场抗浮锚杆施工方案.doc》由会员分享,可在线阅读,更多相关《山东某高层商业广场抗浮锚杆施工方案.doc(12页珍藏版)》请在优知文库上搜索。
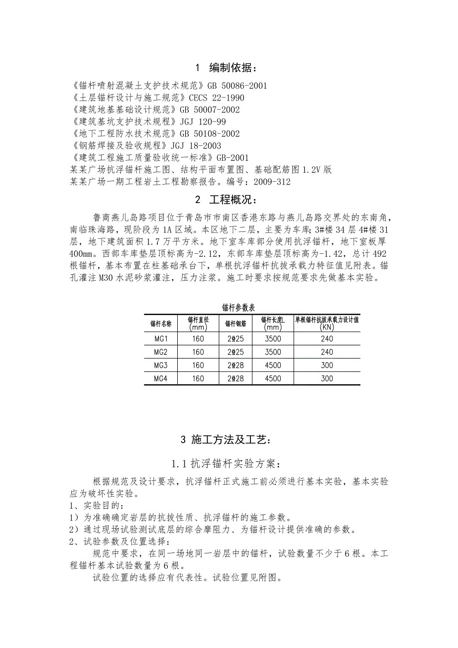
1、 某某股份公司施工方案某某中心工程抗浮锚杆施工方案 批准:审核:编制:某某股份公司目录一、编制依据:1二、工程概况:1三、施工方法及工艺:1四、施工计划安排:4五、技术管理措施:5六、基础底板变形监测:6附图、表61 编制依据:锚杆喷射混凝土支护技术规范GB 50086-2001土层锚杆设计与施工规范CECS 22-1990建筑地基基础设计规范GB 50007-2002建筑基坑支护技术规程JGJ 120-99地下工程防水技术规范GB 50108-2002钢筋焊接及验收规程JGJ 18-2003建筑工程施工质量验收统一标准GB-2001某某广场抗浮锚杆施工图、结构平面布置图、基础配筋图1.2V版
2、某某广场一期工程岩土工程勘察报告。编号:2009-3122 工程概况:鲁商燕儿岛路项目位于青岛市市南区香港东路与燕儿岛路交界处的东南角,南临珠海路,现阶段为1A区域。本区地下二层,主要为车库;3#楼34层4#楼31层,地下建筑面积1.7万平方米。地下室车库部分使用抗浮锚杆,地下室板厚400mm。西部车库垫层顶标高为-2.12,东部车库垫层顶标高为-1.42,总计492根锚杆,基本布置在柱基础承台下,单根抗浮锚杆抗拔承载力特征值见附表。锚孔灌注M30水泥砂浆灌注,压力注浆。施工时要求按规范要求先做基本实验。3 施工方法及工艺:1.1抗浮锚杆实验方案:根据规范及设计要求,抗浮锚杆正式施工前必须进行
3、基本实验,基本实验应为破坏性实验。1、实验目的:1)为准确确定岩层的抗拔性质、抗浮锚杆的施工参数。2)通过现场试验测试底层的综合摩阻力、为锚杆设计提供准确的参数。2、试验参数及位置选择:规范中要求,在同一场地同一岩层中的锚杆,试验数量不少于6根。本工程锚杆基本试验数量为6根。试验位置的选择应有代表性。试验位置见附图。3、锚杆参数及施工工艺试验锚杆参数、材料及施工工艺与工程锚杆相同,成孔直径不小于160mm,锚固深度3.5m和4.5m,锚筋为直径为25和28三级螺纹钢,灌注MC30砂浆(为缩短基本实验工期,可掺加适量早强剂)4、抗浮锚杆基本实验1)浆体养护时间:锚固体强度达到设计强度的75%方可
4、进行基本实验,一般需养护2周,当掺加早强剂后,养护时间可提前8-10天。2)实验设备:主要设备由液压千斤顶、高压油泵、百分表、工字钢、钢垫板、锚具等。液压千斤顶油压表应经经过关部门检测。3)实验步骤;(1)安装支座及千斤顶a、将实验锚杆周围地面找平,清除岩渣、排除积水。在锚杆的两侧各方2根枕木(或砼试块),枕木与锚杆中心距离不小于1.0m,消除千斤顶反力作用到锚杆周围的岩体中对实验结果的影响。在枕木上放置4根【32b工字钢,锚杆两侧各放两根,在工字钢上放钢板。千斤顶放在钢板上,其顶部用螺帽拧紧。工字钢和钢板应该有足够的强度不致发生过大变形而影响实验结果。b、在地面上放置两个对称的三脚架以安装百
5、分表读取上拔位移量,三脚架离锚杆中心不小于1.0m。百分表安装在螺杆顶端,用磁性表座固定。4)实验加载方法按土层锚杆设计与施工规范表5.2.4规定,采用五级锚杆基本实验应采取循环加卸荷方法,当第五循环荷载后锚杆未被拉坏应逐级加载直至破坏。5)实验终止条件:(1)锚筋拉断或锚固体被拉出(2)新增强的上拔力无法施加,或者施加后无法上拔力保持稳定;实验结束后,必须对锚杆试验场地的破坏情况进行详尽的描述和拍摄照片。6)实验结果整理:(1)绘制荷载位移曲线:绘制锚杆荷载-位移(Q-s)曲线、锚杆荷载-弹性位移-塑性位移(Q-Sc-Sp)曲线。示意图如下所示。基本实验所得的总弹性位移应超过自由段长度理论弹
6、性。(2)锚杆极限荷载的选取:当能准确确定拉拔实验的破坏荷载时,取破坏荷载的95%作为极限荷载。(3)结果分析:根据实验结果,分析实验数据是否能满足设计要求,以调整锚杆设计施工参数,如锚杆长度,施工工艺参数等。2.2施工工艺流程:1、工艺流程:施工准备锚杆制作锚孔定位成孔清孔下杆体灌注砂浆场地清洗、凿除孔口多余砂浆质量检测。2、施工工序:1)作业面场地硬化:抗浮锚杆正式施工前,浇注垫层。2)放点定位:锚杆统一编号。由测量员施放轴线,然后根据设计图纸用钢卷尺放出每根锚杆的具体位置。误差不大于20mm,对特殊情况,经设计、监理同意后适当挪位。3、锚杆制作:1)、根据锚杆长度及设计构造要求,确定钢筋
7、下料长度,钢筋连接采用机械连接。如图:2)、清除钢筋表面的泥渣和铁锈。3)、用钢筋弯曲机将杆端上部弯折。4、成孔:采用专用锚杆钻机,锚孔直径不小于160mm。锚孔垂直度偏差小于1%。成孔深度应比锚固长度深至少深50mm。施工过程中按成孔深度为3.7m和4.7m进行控制。5、清孔:成孔过程中,岩粉随钻进过程吹出,当孔深达到预定深度后,钻机停止钻进继续送风,将孔底岩粉尽量清理干净,以确保锚杆底部钢筋不被锈蚀。6、下杆体:下锚杆杆体前应对杆体进行全面检查,在确认无弯折、损伤等现象后用钻机或其他方式沿孔壁缓缓送入孔内,并用短钢筋悬挂使其居中并严格控制钢筋外露长度。7、注浆:插入锚孔底部300-500m



- 配套讲稿:
如PPT文件的首页显示word图标,表示该PPT已包含配套word讲稿。双击word图标可打开word文档。
- 特殊限制:
部分文档作品中含有的国旗、国徽等图片,仅作为作品整体效果示例展示,禁止商用。设计者仅对作品中独创性部分享有著作权。
- 关 键 词:
- 山东 高层 商业广场 抗浮锚杆 施工 方案
