煤矿棚户区改造工程建设项目北岸新城第五标段桩基础工程施工方案.doc
《煤矿棚户区改造工程建设项目北岸新城第五标段桩基础工程施工方案.doc》由会员分享,可在线阅读,更多相关《煤矿棚户区改造工程建设项目北岸新城第五标段桩基础工程施工方案.doc(16页珍藏版)》请在优知文库上搜索。
1、桩基础施工方案一、编制依据及原则、编制依据1、超流态混凝土灌注桩基础技术规程DB23/T36020032、混凝土结构工程施工质量验收规范DB23/71620033、建筑地基基础工程施工质量验收规范DB23/72120034、钢筋焊接及验收规程JGJ1820035、建筑基桩检测技术规范JGJ10620036、施工现场临时用电安全技术规范JGJ4620057、建筑机械使用安全技术规程JGJ3320018、质量、环境、职业健康安全管理手册QESMB/HYJ20039、七台河市中央下放地方煤矿棚户区改造工程2011年度建设项目桩基础图纸及地勘报告、编制原则1、针对本工程特点,结合我公司同类与类似工程施
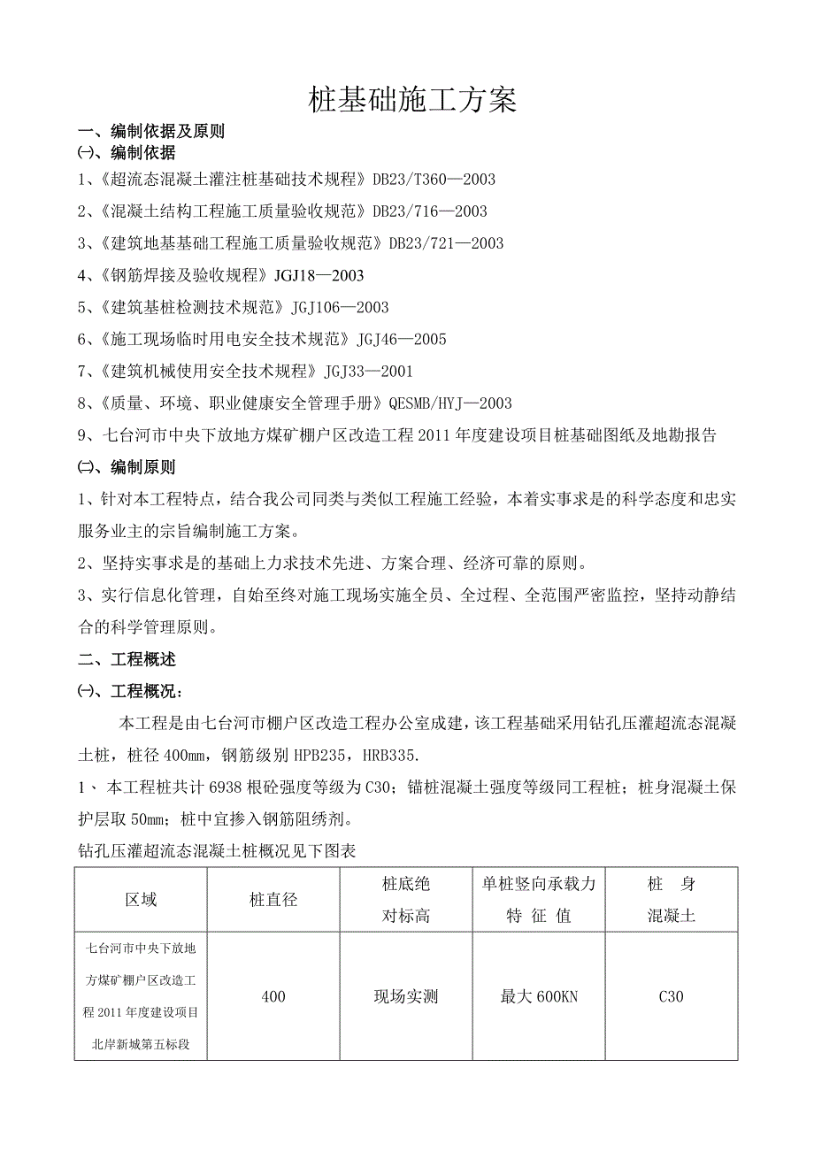
2、工经验,本着实事求是的科学态度和忠实服务业主的宗旨编制施工方案。2、坚持实事求是的基础上力求技术先进、方案合理、经济可靠的原则。3、实行信息化管理,自始至终对施工现场实施全员、全过程、全范围严密监控,坚持动静结合的科学管理原则。二、工程概述、工程概况:本工程是由七台河市棚户区改造工程办公室成建,该工程基础采用钻孔压灌超流态混凝土桩,桩径400mm,钢筋级别HPB235,HRB335.1、 本工程桩共计6938根砼强度等级为C30;锚桩混凝土强度等级同工程桩;桩身混凝土保护层取50mm;桩中宜掺入钢筋阻绣剂。钻孔压灌超流态混凝土桩概况见下图表区域桩直径桩底绝对标高单桩竖向承载力特 征 值桩 身混
3、凝土七台河市中央下放地方煤矿棚户区改造工程2011年度建设项目北岸新城第五标段400现场实测最大600KNC30注:1、400mm径:桩端持力层为第5层砂岩(强风化)长9m,钢筋笼长度加钢筋锚入承台长度= 5.5m+0.5m=6m,桩配筋采用主筋612箍筋采用6100/200螺旋箍加密区间2m,非加密区间4m。主筋锚入承台内0.5m,焊接封闭箍筋采用122000mm设置一道.2、本工程选用工程桩为锚桩,共计99试桩,396根锚桩,锚桩主筋设计采用焊接封闭箍筋(二级钢)122000mm设置一道,箍筋采用6100/200螺旋箍(一级钢)。3、本工程桩基础进行低变检测以确定桩身质量,检测数量不少于各
4、桩总数的30%,且每根柱下桩至少检测一根,单桩静载试验数量不得少于总桩数的1%且不得少于3根。 三、施工组织、现场组织机构项 目 经 理技 术 负 责工 长质 检 员技 术 员材 料 员安 全 员环卫管理员钻 机 班 组混凝土搅拌班组力 工 班 组钢筋制作班组、项目成员表项目经理部主要成员职 务姓 名证书编号项 目经 理张景一00183912技术负责人顾山学黑045102102232工 长顾山富黑045103092308质 检 员栗山敏黑045105090609安 全 员 薛 峰黑045104092208四、施工方法、施工准备1、三通一平(1)、施工用水:主要是养护混凝土工程用水。(2)、施工
5、用电:施工现场昼夜施工,故施工现场夜间照明需保证施工正常亮度,所需用电量较大。(3)、施工道路:现场运输量大,故施工现场除施工主道路外还修建了多条辅助道路。(4)平整场地:施工场地平整,便于机械行走。2、技术准备施工人员进驻现场后即开始进行技术准备,技术准备分为内业技术准备和外业技术准备。内业技术准备主要包括:组织技术人员认真阅读、审核施工图纸,澄清有关技术问题,熟悉相关专业施工规范、质量评定标准。结合本工程特点,编写技术管理办法。对施工人员进行技术交底工作。外业技术准备工作主要包括:现场详细调查和施工作业层中所涉及的各种外部技术数据收集。3、机械准备我公司拟投入5台钻机及配套设备进行施工。、
6、施工工艺流程桩 位 放 线校正垂直度钻 机 就 位钻 孔 清 土超流态商品混凝土提钻泵注混凝土钢筋笼制作安放钢筋笼成 桩 验 收补注桩头混凝土 土 施工工艺流程(三)、施工工序流程示意图(4)安放钢筋笼(5)补注砼成桩(2)提钻、压注砼(1)钻孔(3)提钻成孔施工工序流程示意图(四)、施工方法1、定位放线、桩点布设 为确保桩点准确、桩位易找且不容易丢失,采用钢管打孔灌注白灰,并以红钉为记号的方法布设桩位点,桩位点布设完成后要经甲乙双方共同验线、验点,并做好记录,准确无误后施工。2、钻机就位将钻头对准预先确定好的桩位点,用桩机垂直度标尺调整垂直度,利用钻机的自重,把钻头压入土中。3、钻孔清土检查
7、钻机垂直度及桩位无误后开始钻进,钻进过程中根据土层的变化,控制钻进速度,控制钻进时的电流值变化,电流值控制在钻机双倍功率内;钻进过程及提钻过程中随时清理孔口积土和地面散落土。4、提钻灌注砼钻机钻到设计孔底标高后(钻深控制:开钻之前用钢尺测量钻杆长度,将钻杆入土深度(例如9m-10m)用红油或用红布条在挺杆上进行标识,提离孔底20cm,开始以低速提钻泵注混凝土,前台与后台用对讲机联系保证先泵送混凝土后提钻,第一分钟提钻速度不大于3m(400mm),保证混凝土高出钻头12米,以后每分钟提钻不超过4米,尽可能匀速上提,成桩后桩顶混凝土高于设计标高不少于50cm。5、钢筋龙制作、安放(1)、钢筋进场加



- 配套讲稿:
如PPT文件的首页显示word图标,表示该PPT已包含配套word讲稿。双击word图标可打开word文档。
- 特殊限制:
部分文档作品中含有的国旗、国徽等图片,仅作为作品整体效果示例展示,禁止商用。设计者仅对作品中独创性部分享有著作权。
- 关 键 词:
- 煤矿 棚户区 改造 工程 建设项目 北岸 新城 第五 标段 桩基础 工程施工 方案
