欢迎来到优知文库! | 帮助中心 分享价值,成长自我!
优知文库
全部分类
  • 幼儿/小学教育>
  • 中学教育>
  • 高等教育>
  • 研究生考试>
  • 外语学习>
  • 资格/认证考试>
  • 论文>
  • IT计算机>
  • 法律/法学>
  • 建筑/环境>
  • 通信/电子>
  • 医学/心理学>
  • ImageVerifierCode 换一换
    首页 优知文库 > 资源分类 > DOCX文档下载
    分享到微信 分享到微博 分享到QQ空间

    lq矿粉离心机操作规程.docx

    • 资源ID:894945       资源大小:12.78KB        全文页数:2页
    • 资源格式: DOCX        下载积分:3金币
    快捷下载 游客一键下载
    账号登录下载
    微信登录下载
    三方登录下载: QQ登录
    二维码
    扫码关注公众号登录
    下载资源需要3金币
    邮箱/手机:
    温馨提示:
    快捷下载时,如果您不填写信息,系统将为您自动创建临时账号,适用于临时下载。
    如果您填写信息,用户名和密码都是您填写的【邮箱或者手机号】(系统自动生成),方便查询和重复下载。
    如填写123,账号就是123,密码也是123。
    支付方式: 支付宝    微信支付   
    验证码:   换一换

    加入VIP,免费下载
     
    账号:
    密码:
    验证码:   换一换
      忘记密码?
        
    友情提示
    2、PDF文件下载后,可能会被浏览器默认打开,此种情况可以点击浏览器菜单,保存网页到桌面,就可以正常下载了。
    3、本站不支持迅雷下载,请使用电脑自带的IE浏览器,或者360浏览器、谷歌浏览器下载即可。
    4、本站资源下载后的文档和图纸-无水印,预览文档经过压缩,下载后原文更清晰。
    5、试题试卷类文档,如果标题没有明确说明有答案则都视为没有答案,请知晓。

    lq矿粉离心机操作规程.docx

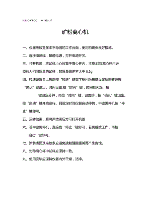
    HZJC/CZGC1-1.0-2021-37矿粉离心机一、仪器应放置在水平稳固的工作台面,使用前确保良好接地。二、连接电源线,接通电源,打开电源开关。三、打开机盖,将试样小心放置于离心杯内,主意:对称离心杯内必须放入相同质量的试样,其质量偏差不大于0.3g四、转速设置合上机盖按“转速”键数字框闪烁按键设定所需转速按“确认”键退出。时间设置:按“时间”键,时间框闪烁,按键设定分钟,再按“时间”键,设置秒,按“确认”键退出。按“启动”键开始运行。到设定时间仪器自动停机,中途需停机按“停止”键即可。五、运转结束,蜂鸣声结束后方可打开机盖六、若中途需停机,直接按停止键即可,若需继续工作,再按启动键即可。七、涂装表面及硅胶条应避免接触强酸强碱而产生腐蚀。八、对称离心杯中试样应保持一致。九、使用完毕应保持仪器内外干燥,洁净。嘉兴市恒正工程检测有限公司

    注意事项

    本文(lq矿粉离心机操作规程.docx)为本站会员(王**)主动上传,优知文库仅提供信息存储空间,仅对用户上传内容的表现方式做保护处理,对上载内容本身不做任何修改或编辑。 若此文所含内容侵犯了您的版权或隐私,请立即通知优知文库(点击联系客服),我们立即给予删除!

    温馨提示:如果因为网速或其他原因下载失败请重新下载,重复下载不扣分。




    关于我们 - 网站声明 - 网站地图 - 资源地图 - 友情链接 - 网站客服 - 联系我们

    copyright@ 2008-2023 yzwku网站版权所有

    经营许可证编号:宁ICP备2022001189号-2

    本站为文档C2C交易模式,即用户上传的文档直接被用户下载,本站只是中间服务平台,本站所有文档下载所得的收益归上传人(含作者)所有。优知文库仅提供信息存储空间,仅对用户上传内容的表现方式做保护处理,对上载内容本身不做任何修改或编辑。若文档所含内容侵犯了您的版权或隐私,请立即通知优知文库网,我们立即给予删除!

    收起
    展开