欢迎来到优知文库! | 帮助中心 分享价值,成长自我!
优知文库
全部分类
  • 幼儿/小学教育>
  • 中学教育>
  • 高等教育>
  • 研究生考试>
  • 外语学习>
  • 资格/认证考试>
  • 论文>
  • IT计算机>
  • 法律/法学>
  • 建筑/环境>
  • 通信/电子>
  • 医学/心理学>
  • ImageVerifierCode 换一换
    首页 优知文库 > 资源分类 > DOCX文档下载
    分享到微信 分享到微博 分享到QQ空间

    钠离子电池行业现状及未来发展分析.docx

    • 资源ID:1908291       资源大小:92.19KB        全文页数:13页
    • 资源格式: DOCX        下载积分:5金币
    快捷下载 游客一键下载
    账号登录下载
    微信登录下载
    三方登录下载: QQ登录
    二维码
    扫码关注公众号登录
    下载资源需要5金币
    邮箱/手机:
    温馨提示:
    快捷下载时,如果您不填写信息,系统将为您自动创建临时账号,适用于临时下载。
    如果您填写信息,用户名和密码都是您填写的【邮箱或者手机号】(系统自动生成),方便查询和重复下载。
    如填写123,账号就是123,密码也是123。
    支付方式: 支付宝    微信支付   
    验证码:   换一换

    加入VIP,免费下载
     
    账号:
    密码:
    验证码:   换一换
      忘记密码?
        
    友情提示
    2、PDF文件下载后,可能会被浏览器默认打开,此种情况可以点击浏览器菜单,保存网页到桌面,就可以正常下载了。
    3、本站不支持迅雷下载,请使用电脑自带的IE浏览器,或者360浏览器、谷歌浏览器下载即可。
    4、本站资源下载后的文档和图纸-无水印,预览文档经过压缩,下载后原文更清晰。
    5、试题试卷类文档,如果标题没有明确说明有答案则都视为没有答案,请知晓。

    钠离子电池行业现状及未来发展分析.docx

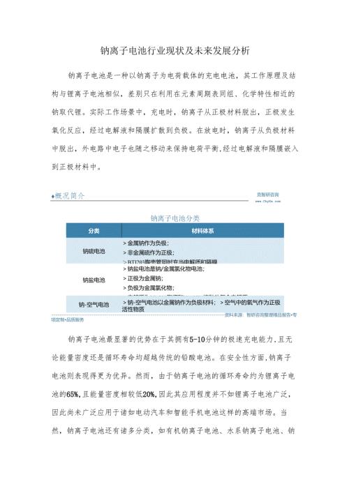
    钠离子电池行业现状及未来发展分析钠离子电池是一种以钠离子为电荷载体的充电电池,其工作原理及结构与锂离子电池相似,差别只在利用在元素周期表同组、化学特性相近的钠取代锂。实际工作场景中,充电时,钠离子从正极材料脱出,正极发生氧化反应,经过电解液和隔膜扩散到负极。在放电时,钠离子从负极材料中脱出,外电路中电子也随之移动来保持电荷平衡,经过电解液和隔膜嵌入到正极材料中。克智研咨询www.ChyX概况简介钠离子电池分类分类材料体系钠硫电池金属钠作为负极;非金属硫作为正极;BTI203陶壳管同时充当电解质和隔膜钠盐电池钠盐电池是钠/金属氯化物电池;正极为金属钠;负极为金属氯化物;电解质为P71203陶瓷和NaAICl4熔融盐复合电解质钠-空气电池钠-空气电池以金属钠作为负极材料;空气中的氧气作为正极活性物质资料来源:智研咨询整理精品报告专项定制品质服务钠离子电池最显著的优势在于其拥有5-10分钟的极速充电能力,且无论能量密度还是循环寿命均超越传统的铅酸电池。在安全性方面,钠离子电池则表现得更为优异。然而,由于钠离子电池的循环寿命约为锂离子电池的65%,且能量密度相较低20%,因此其应用程度并不如锂离子电池广泛,因此尚未广泛应用于诸如电动汽车和智能手机电池这样的高端市场。当然,钠离子电池还有诸多分类,如有机钠离子电池、水系钠离子电池、钠硫电池、固态钠离子电池等。其中,钠硫电池是比较特殊的一种类型,它主要采用金属钠作为负极、非金属硫作为正极、同时兼具电解质和隔膜功能的一A1203陶瓷管。这种电池目前被认为是唯一同时具备大容电量和高能量密度的储能设备。概况简介®智研咨询WWW.ChyX钠离子电池与其他主流电池性能对比指标钠离子电池(铜基氧化物/煤基碳体系)锂离子电池(锂酸铁锂/石墨体系)铅酸电池质量能力密度100-150WHkg120-180¾rHkg30-50WHkg循环寿命2000次以上3000次以上300-500次平均工作电压3.2V3.2V2.OV-20七容量保持率88%以上小于70%小于60$耐过放电可放电至OV差差安全性有潜力达到最优优优环保性最优优差资料来源:智研咨询整理精品报告专项定制品质服务钠离子电池产业链上游为原材料,包括正极材料、负极材料、电解液、隔膜、集流体等。产业链中游为钠离子电池生产制造环节,代表厂商有中科海钠、三峡能源、易事特、多氟多、众钠能源、传艺科技等。产业链下游为低速电动车、AGV、电动摩托车、电动自行车、智能电网储能、家用储能系统、工厂机械等钠离子电池应用需求领域。产业链S智研咨询WWW.ChyXX-com钠离子电池行业产业链图谱申游:钠离子电池制造厂商®三三CATL宁值时代与她维zdTm奏料来源:智研咨询整理精品报告专项定制品质服务一、全球市场分析从全球范围看,钠电池的研究始于上世纪八十年代,与锂电池研发开始时间相差无几,但在2011年之前,钠电池由于钠元素能量密度比较低,且电池正负极材料研发速度远低于锂电池,因此在1991年锂电池率先进入商业化阶段时,钠电池则进入了一个技术储备很充分的时期,长时间都在实验室搞研发。直至2021年,全球第一家钠离子电池公司FaradiOn在英国成立,随后越来越多钠电池企业开始注册成立,钠电池示范产品开始逐渐进入市场投资视野:2015年有了钠离子软包电池示范,2016年小批量试做了钠离子软包电池和圆柱电池。至2017年,中国第一家钠离子电池公司中科海钠成立,且同年在中国开展了首辆钠离子电动自行车示范,这意味着全球钠离子电池行业开始正式进入实用化应用阶段。此外,2019年中国有了首座100kWh钠离子电池储能电站示范;2021年宁德时代推出第一代钠离子电池,同年全球第一套IMWh钠离子电池光储充智能微网系统正式开始运行。在不断摸索的过程中,钠离子电池的应用场景和发展思路变得越来越清晰,开启了实用化应用的新旅程。发展历程电智研咨询WWW.C全球钠离子电池行业发展历程1980-2010年(实险研发阶段)钠电池和锂电池刚开始研发的时候差不多是同时的。可与锂电池相比,钠电池因为钠元素自身的特性,能量密度比较低,且正负极材料的研发速度也比锂电池慢,因此在锂电池在1991年进入商业化阶段时,钠电池则进入了一个技术储备很充分的时期,长时间都在实险室研发阶段。20112016年(产品示范阶段)2011年,全球第一家钠离子电池公司Faradig在英国成立,之后钠离子电池公司越来越多,钠电池的示范产品也慢慢被大家看到了。 201浑钠离子软包电池示范出现。 201降小批量试做了钠离子软包电池和圆柱电池。2017年至今(实用应用阶段) 2017年,中国第一家钠离子电池公司中科海钠成立,目同年在中国开展了首辆钠离子电动自行车示范。 2019年中国有了苜座100kWh钠离子电池储能电站示范。 2021年宁德时代推出第一代钠离子电池,同年全球第一套IMh钠离子电池光储充智能微网系统正式开始运行。精品报告专项定制品质服务资料来源:智研咨询整理全球钠离子电池市场覆盖的主要地区是北美、欧洲、亚太地区。从具体国家来看,全球布局钠离子电池的国家主要有美国、英国、法国、中国、日本、瑞典与澳大利亚等。当前,全球市场代表性厂商产品路线初步形成,全球厂商陆续推进钠离子电池产能建设以及商业化应用成果转化。其中,英国Faradion已在2022年布局钠离子电池光伏电站储能领域的应用;瑞典ALTRIS已在钠离子电池汽车低压电源应用领域进一步开展有关布局,表明探索钠离子电池在细分领域的商业化应用是当前全球钠离子代表性厂商的主要布局方向;中国宁德时代新能源科技股份有限公司宣布研发并生产新一代电池钠离子电池。整体来看,在全球范围内,目前已有近三十余家专注于钠离子电池研发和生产的厂商已经成功开发出相应的电池产品,并且这些产品已经在诸如电源基站储能、电动自行车、数据中心以及耗工业叉车等特定应用场景中实现了一定程度上的规模性示范运营。全球钠离子电池产业已经逐渐成型,展现出广阔的市场前景。未来随着各大厂商钠离子电池相关技术难题逐步攻克,新品商业化推广步伐进一步推进,全球钠离子电池产业整体规模将会呈现出明显的增长态势。国外钠离子电池行业主要企业产品路线及商业化进展情况公司国家产品体系商业化进展Faradion英国Ni基层状氧化物/硬碳体系目前以实现与印度IPLTeCh公司、ICMAUStraIia签约钠离子电池供应订单,2022年联合ACeon将钠离子电池应用于光伏电站储能NatronEnergy美国普鲁士蓝对称水系202佯已在美国密西根州荷兰镇直至工厂实现钠离子电池大规模投产,并计划在美国北卡罗来纳州建立钠离子电池超级工厂Naiades/Tiamat法国氟磷酸机钠,硬碳202比计划在法兰西地区建设一座5GWh的体系生产工厂岸田化学日本过度金属氧化物;电解质/ALTRIS瑞典正极材料普鲁士白202年5月与柯锐钠离子电池在汽车低压电源领域应用的联合开发协议资料来源:智研咨询整理精品报告专项定制品质服务目前钠离子电池在全球范围内已实现了小规模生产以及特定场景的示范应用,据统计2023年全球市场规模已达到3.2亿美元,预计到2030年将接近10亿美元。其中,钠硫电池由于具备高能量密度、长时间循环稳定性等特点,在电网级储能及短途交通运输领域率先对锂离子电池形成了替代,并占据了全球钠离子电池市场的最主要收入份额,占比约为52%。产业现状智研咨询WWW全球钠离子电池市场发展情况2023-203诲全球钠离子电池市场娓模变化全球讷离子电池规模(亿美元)10IiiiiiiII2022024E2025年E2026年E2027年E2028年E2029年E2030年E2023年全球钠离子电池市场结构资料来源:智研咨询整理精品报告专项定制品质服务二、国内市场分析锂离子电池、钠离子电池等新型电池作为推动新能源产业发展的压舱石,是支撑新能源在电力、交通、工业、通信、建筑、军事等领域广泛应用的重要基础,也是实现碳达峰、碳中和目标的关键支撑之一。近年来,钠离子电池受到我国政府的高度重视和国家政策的重点扶持,有关部门陆续出台了多项政策,支持钠离子电池加速创新成果转化,支持先进产品量产能力建设,加快助力钠离子电池产业化应用推进,为钠离子电池行业的发展提供了明确方向的同时,为钠离子电池市场资本活跃率提升发展提供了良好的条件,持续助力国产钠离子电池商业应用实现。政策智研咨询WWW中国钠离子电池行业相关政策汇总2023年1月工业和信息化部等六部门2023年5月国家发展改革委、国家能源局2023年6月国务院关于推动能源电子产业发展的指导意见关于加快推进充电基础设施建设更好支持新能源汽车下乡和乡村振兴的实施意见关于进一步构建高质量充电基础设旅体系的指导意见聚焦电池低成本和高安全性,加强硬碳负极材料等正负极材料、电解液等主材和相关辅材的研究,开发高效模块化系统集成技术,加快钠离子电池技术突破和规模化应用。鼓励新能源汽车企业联合产业捱上游电池企业开展农村地区购车三年内免费“电池体检”活动,提升消费者对新能源汽车的接受度。持续优化电动汽车电池技术性能,加强新体系动力电池、电池梯次利用等技术研究。2024年9深圳市龙华月区人民政府2024年9山西省能源月局深圳市龙华区促进新能源产业高质量发展若干措施山西省推动能源领域设备更新工作方案2024年铜仁市人民11月政府铜仁市推动县域经济高质量发展工作方案加快锂离子电池、钠离子电池、固态电池、液流电池、飞轮等新型储能技术研发和应用示范。鼓励数据中心、5G基站、充电设施、工商业园区等积极配置用户侧储能系统,对纳入国家新型储能试点的项目,一次性给予500万元的奖励。做大做强高安全锂离子电池、钠离子电池、液流电池,推动电化学储能、物理储能等多元新型储能技术攻关和产业化。做强新型功能材料产业集群,发挥中伟新材料等龙头带动作用,启动松桃道坨年产200万吨级爆色矿山项目建设,建成大龙东220千伏变电站,推动为方一期2万吨镒基钠离子电池、嘉尚二期10万吨磷酸铁锂等项目建成投产,打造“全国唯一世界级镒资源供应基地”、具有全国竟争力的重要战略性新兴产业集群。时间部门政策主要内容资料来源:智研咨询整理精品报告专项定制品质服务2021年,我国电池企业宁德时代宣布研发并生产新一代电池钠离子电池,国内钠离子电池生产研发再掀热潮。紧接着,2022年锂离子电池的关键原材料碳酸锂价格飙升至吨位60万元,也为极具“性价比”的钠离子电池送来了复苏之风。2023年,我国钠离子电池产业迎来突飞猛进的发展。据国内钠离子电池项目动态不完全统计,2023年,湖钠能源钠离子电池及系统项目、众钠能源广德寻钠钠离子电池制造基地项目、东驰新能源年产20GWh新型钠离子电池项目、青钠新能源IOGWh钠离子电池项目等钠电池项目迎来大批量开工

    注意事项

    本文(钠离子电池行业现状及未来发展分析.docx)为本站会员(王**)主动上传,优知文库仅提供信息存储空间,仅对用户上传内容的表现方式做保护处理,对上载内容本身不做任何修改或编辑。 若此文所含内容侵犯了您的版权或隐私,请立即通知优知文库(点击联系客服),我们立即给予删除!

    温馨提示:如果因为网速或其他原因下载失败请重新下载,重复下载不扣分。




    关于我们 - 网站声明 - 网站地图 - 资源地图 - 友情链接 - 网站客服 - 联系我们

    copyright@ 2008-2023 yzwku网站版权所有

    经营许可证编号:宁ICP备2022001189号-2

    本站为文档C2C交易模式,即用户上传的文档直接被用户下载,本站只是中间服务平台,本站所有文档下载所得的收益归上传人(含作者)所有。优知文库仅提供信息存储空间,仅对用户上传内容的表现方式做保护处理,对上载内容本身不做任何修改或编辑。若文档所含内容侵犯了您的版权或隐私,请立即通知优知文库网,我们立即给予删除!

    收起
    展开