欢迎来到优知文库! | 帮助中心 分享价值,成长自我!
优知文库
全部分类
  • 幼儿/小学教育>
  • 中学教育>
  • 高等教育>
  • 研究生考试>
  • 外语学习>
  • 资格/认证考试>
  • 论文>
  • IT计算机>
  • 法律/法学>
  • 建筑/环境>
  • 通信/电子>
  • 医学/心理学>
  • ImageVerifierCode 换一换
    首页 优知文库 > 资源分类 > DOCX文档下载
    分享到微信 分享到微博 分享到QQ空间

    河南省循环再生工业园申报方案编制要点.docx

    • 资源ID:1903144       资源大小:8.99KB        全文页数:2页
    • 资源格式: DOCX        下载积分:3金币
    快捷下载 游客一键下载
    账号登录下载
    微信登录下载
    三方登录下载: QQ登录
    二维码
    扫码关注公众号登录
    下载资源需要3金币
    邮箱/手机:
    温馨提示:
    快捷下载时,如果您不填写信息,系统将为您自动创建临时账号,适用于临时下载。
    如果您填写信息,用户名和密码都是您填写的【邮箱或者手机号】(系统自动生成),方便查询和重复下载。
    如填写123,账号就是123,密码也是123。
    支付方式: 支付宝    微信支付   
    验证码:   换一换

    加入VIP,免费下载
     
    账号:
    密码:
    验证码:   换一换
      忘记密码?
        
    友情提示
    2、PDF文件下载后,可能会被浏览器默认打开,此种情况可以点击浏览器菜单,保存网页到桌面,就可以正常下载了。
    3、本站不支持迅雷下载,请使用电脑自带的IE浏览器,或者360浏览器、谷歌浏览器下载即可。
    4、本站资源下载后的文档和图纸-无水印,预览文档经过压缩,下载后原文更清晰。
    5、试题试卷类文档,如果标题没有明确说明有答案则都视为没有答案,请知晓。

    河南省循环再生工业园申报方案编制要点.docx

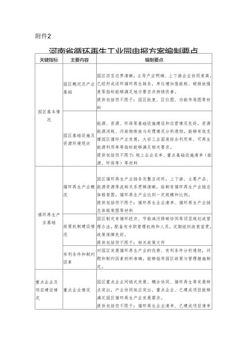
    附件2河南省循环再生工业园申报方案编制要点关键指标主要内容编制要点园区基本情况园区概况及产业基础园区四至边界清晰,主导产业明确、上下游企业协同度高,已经形成闭环循环再生链条,单位增加值能耗、碳排放强度等指标能够满足地方要求并持续改善。提供包括但不限于:园区批复、区位图、功能布局图等材料园区基础设施及资源环境现状能源、资源、环保等基础设施建设和运营情况良好,资源能源消耗、污染物排放与处理情况分析透彻,能够有效支撑园区循环产业发展,大宗工业固废综合利用率、可再生能源利用率等指标能够满足相关要求。提供包括但不限于:规上企业名单、重点基础设施清单(能源、环保等)等材料循环再生产业基础循环再生产业概况园区循环再生产业链条完整且闭环,上下游、主要产品、能源资源等流转关系逻辑清晰,绘制有循环再生产业链总体框架图,循环再生产业达到一定规模和比例。提供包括但不限于:循环再生企业清单、循环再生产业链总体框架图等材料政策机制建设情况园区制定有循环经济、节能减污降碳协同等顶层规划或管理办法,配备有专职管理机构和人员,定期组织政策宣贯,政策保障良好。提供包括但不限于:相关政策文件有利条件和制约因素对园区发展循环再生产业的优势、有利条件分析透彻,问题和制约因素剖析准确,能够指导园区政策与管理措施制定。重点企业及项目建设情况重点企业情况园区重点企业间链式发展、耦合协同、循环再生等发展特点突出,产业协同效应突出。重点企业、已建成项目能够满足园区循环再生产业发展需求。提供包括但不限于:循环再生企业清单、已建成项目清单关键指标主要内容编制要点重点项目情况项目应具有强链延链补链作用,工艺技术适用、投资合理、效益分析全面,对园区循环再生产业发展目标支撑作用强。提供包括但不限于:重点项目清单管理保障措施管理制度和政策提供包括但不限于:相关政策文件其他工作机制与保障措施提供包括但不限于:相关政策文件

    注意事项

    本文(河南省循环再生工业园申报方案编制要点.docx)为本站会员(王**)主动上传,优知文库仅提供信息存储空间,仅对用户上传内容的表现方式做保护处理,对上载内容本身不做任何修改或编辑。 若此文所含内容侵犯了您的版权或隐私,请立即通知优知文库(点击联系客服),我们立即给予删除!

    温馨提示:如果因为网速或其他原因下载失败请重新下载,重复下载不扣分。




    关于我们 - 网站声明 - 网站地图 - 资源地图 - 友情链接 - 网站客服 - 联系我们

    copyright@ 2008-2023 yzwku网站版权所有

    经营许可证编号:宁ICP备2022001189号-2

    本站为文档C2C交易模式,即用户上传的文档直接被用户下载,本站只是中间服务平台,本站所有文档下载所得的收益归上传人(含作者)所有。优知文库仅提供信息存储空间,仅对用户上传内容的表现方式做保护处理,对上载内容本身不做任何修改或编辑。若文档所含内容侵犯了您的版权或隐私,请立即通知优知文库网,我们立即给予删除!

    收起
    展开