欢迎来到优知文库! | 帮助中心 分享价值,成长自我!
优知文库
全部分类
  • 幼儿/小学教育>
  • 中学教育>
  • 高等教育>
  • 研究生考试>
  • 外语学习>
  • 资格/认证考试>
  • 论文>
  • IT计算机>
  • 法律/法学>
  • 建筑/环境>
  • 通信/电子>
  • 医学/心理学>
  • ImageVerifierCode 换一换
    首页 优知文库 > 资源分类 > DOCX文档下载
    分享到微信 分享到微博 分享到QQ空间

    建设项目环境影响(登记表)审批意见.docx

    • 资源ID:1902427       资源大小:13.06KB        全文页数:6页
    • 资源格式: DOCX        下载积分:5金币
    快捷下载 游客一键下载
    账号登录下载
    微信登录下载
    三方登录下载: QQ登录
    二维码
    扫码关注公众号登录
    下载资源需要5金币
    邮箱/手机:
    温馨提示:
    快捷下载时,如果您不填写信息,系统将为您自动创建临时账号,适用于临时下载。
    如果您填写信息,用户名和密码都是您填写的【邮箱或者手机号】(系统自动生成),方便查询和重复下载。
    如填写123,账号就是123,密码也是123。
    支付方式: 支付宝    微信支付   
    验证码:   换一换

    加入VIP,免费下载
     
    账号:
    密码:
    验证码:   换一换
      忘记密码?
        
    友情提示
    2、PDF文件下载后,可能会被浏览器默认打开,此种情况可以点击浏览器菜单,保存网页到桌面,就可以正常下载了。
    3、本站不支持迅雷下载,请使用电脑自带的IE浏览器,或者360浏览器、谷歌浏览器下载即可。
    4、本站资源下载后的文档和图纸-无水印,预览文档经过压缩,下载后原文更清晰。
    5、试题试卷类文档,如果标题没有明确说明有答案则都视为没有答案,请知晓。

    建设项目环境影响(登记表)审批意见.docx

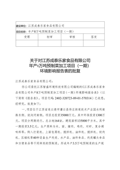
    建设单位:江苏成泰乐家食品有限公司项目名称:年产8万吨预制菜加工项目(一期)受理初审审核签发关于对江苏成泰乐家食品有限公司年产8万吨预制菜加工项目(一期)环境影响报告表的批复江苏成泰乐家食品有限公司:你公司委托江苏智盛环境科技有限公司编制的江苏成泰乐家食品有限公司年产8万吨预制菜加工项目(一期)环境影响报告表(以下简称报告表,项目代码:2402-320723-89-01-570314)已收悉,经研究,批复如下:一、项目位于江苏省连云港市灌云县侍庄街道技术产业园水利南路东侧、徒沟河南侧,项目总投资35000万元,其中环保投资1300万元。项目分两期进行,总占地164亩,建筑面积135000平方米。其中一期投资3.5亿元,生产原料为米、面、猪肉、鸡肉、对虾、复合调味料等,购入打浆机、上面包屑机、搅拌机、油炸机、搅拌机、绞肉机、压缩机等40种设备生产肉类、水产品、油炸食品、肉类罐头食品和方便食品等不同种类的预制菜,形成年产3.5万吨预制菜的生产规模。二期投资4.5亿元生产肉类、水产品、油炸食品、罐头食品和方便食品等不同种类的预制菜,形成年产4.5万吨预制菜的生产规模。本次环评仅对一期项目进行环境影响评价。项目实施将对周边环境产生一定不利影响,在全面落实报告表和本批复提出的生态环境保护措施后,不利生态影响能够得到减缓和控制。我局原则同意报告表的环境影响评价总体结论和拟采取的生态环境保护措施。二、在项目工程设计、建设和环境管理过程中,你公司须认真落实报告表中提出的各项生态环境保护措施要求,严格执行环保“三同时”制度,确保各类污染物稳定达标排放。并在项目建设及运营中重点落实以下要求:(一)全过程贯彻清洁生产原则和循环经济理念,采用先进生产工艺和设备,实行清洁生产,加强营运期现场环境管理,最大限度减少污染物产生量和排放量。(二)严格落实报告表提出的各类废气处理措施,提升废气治理效率,确保各类废气稳定达标排放。项目热加工产生的油烟经静电油烟净化器处理后通过DAoOl-DAO04号15m高排气筒排放;食堂产生的油烟经静电油烟净化器处理后通过3m高的烟气管道排放;天然气燃烧废气(SO2、NoX、颗粒物)、面粉投料粉尘(颗粒物)及未收集废气无组织排放。油烟执行饮食业油烟排放标准(GB18483-2001)表2限值。厂界SO2、NOx,颗粒物执行大气污染物综合排放标准(DB32/4041-2021)表3限值,臭气浓度执行恶臭污染物排放标准(GB14554-93)表1新改扩建二级标准。(三)加强水污染防治。按报告表要求,落实各项水污染防治措施。蒸煮废水、淘米废水、原料解冻清洗废水、设备清洗废水、地面清洗废水、检验废水、生活废水经厂区污水处理站(设计能力800m3d,处理工艺:隔油+沉砂+气浮+调节池+厌氧池+好氧池+二沉池+中间池)处理后与纯水制备废水合并接管灌云经济开发区污水处理厂,接管标准执行污水处理厂接管标准,尾水排放执行城镇污水处理厂污染物排放标准(DB32/4440-2022)C标准,尾水排入芦济沟。(四)加强噪声污染防治。按报告表要求,厂区应合理布局,主要噪声设备须选用低噪型,并采取有效的隔声、减振等措施。厂界噪声排放执行工业企业厂界环境噪声排放标准(GB12348-2008)3类标准。(五)严格落实报告表中固体废物污染防治措施。按“减量化、资源化、无害化”原则落实各类固体废物的收集、处置和综合利用措施。生活垃圾由环卫部门清运。一般工业固废有:废包装材料、餐厨垃圾、渗滤液、不合格品、废油脂、检测废食材,交餐厨垃圾处理单位处置;废水污泥收集后外售综合利用;废渗透膜、废活性炭生产厂家回收。危险废物有:废检测卡、实验废液收集后委托有资质单位处置。一般工业固体废物储存执行一般工业固体废物贮存和填埋场污染控制标准(GB18599-2020)要求。危险废物贮存设施建设执行危险废物贮存污染控制标准(GB18597-2023)、江苏省固体废物全过程环境监管工作意见(苏环办202416号)等要求。禁止非法排放、倾倒、处置任何危险废物。(六)强化环境风险管理。你公司应严格落实报告表所述的各类突发环境事件风险防范和应急措施。建立健全污染事故防控和应急管理体系,制定切实有效的突发环境事件应急预案,报属地生态环境主管部门备案,并定期进行演练。(七)项目应按照关于做好生态环境和应急管理部门联动工作的意见(苏环办2020101号)等文件要求,对污水处理设施开展安全风险识别管控,健全内部污染防治设施稳定运行和管理责任制度,严格依据标准规范建设环境治理设施,确保环境治理设施安全、稳定、有效运行。(八)按照报告表提出的要求,项目分别以1#生产车间、2#生产车间面烹饪区、5#生产车间烹饪区、食堂、污水站为边界设置100m的卫生防护距离。卫生防护距离范围内现有环境敏感目标(居民住宅为13户,常住居民数量约50人,最近距离位于一期项目南侧6米处),灌云经济开发区管委会承诺在本项目建设投产前完成对卫生防护距离内居民点的拆迁工作,你单位应配合管委会在排污许可证核发前落实拆迁计划,拆迁后该项目能够满足卫生防护距离要求,今后在此范围内也不得建设居民点、学校、医院等环境敏感项目。三、项目实施后,主要污染物排放实行总量控制,全厂污染物年排放总量初步核定如下:(一)废水总量:86864ta接管考核量:COD<8.19ta,氨氮S0295ta、总氮01.88t/a、总磷S0.102t/a、SS<4.17ta,BOD5<2.35ta,动植物油01.34t/a、全盐量0.595ta;最终排放量:COD<4.34ta,氨氮0.295ta、总氮01.O4t/a、<0.043ta,SS<0.869ta.BOD5<0.869ta,动植物油0O.O87t/a、全盐量0595ta°(二)废气(有组织):油烟).515ta°(三)固体废物:全部综合利用或安全处置。四、按江苏省排污口设置及规范化整治管理办法有关要求,在雨水排放口设置采样孔和采样平台,规范化设置各类排污口和标志。严格按报告表要求制定和实施环境监测计划,建立污染源监测数据台账。你公司应在投产之前取得排污许可证。五、做好场地防腐防渗措施,防止地下水及土壤污染。按照污染防治分区的要求,采取相应等级的防渗措施,重点做好渗滤液、废油脂、污泥暂存场所及危险废物暂存间的防腐防渗处理。六、本项目建设期及运营期的环境现场监督管理工作由连云港市灌云生态环境局负责。工程实施过程中应严格执行环保设施与主体工程“三同时”环境保护制度。在项目投产前,需按照建设项目竣工环境保护验收暂行办法的规定完成竣工环境保护验收工作。七、你单位须严格按照关于印发建设项目环境影响评价信息公开机制方案的通知(环发2015)162号)要求,做好项目报告表及开工前、施工过程中、建成后的信息公开工作。八、项目的性质、规模、地点、采用的生产工艺或者防治污染、防止生态破坏的措施发生重大变动的,应当重新报批项目的环境影响评价文件。自本批复文件批准之日起满5年,建设项目方开工建设的,其环境影响报告表应当报我局重新审核。抄送:连云港市灌云生态环境局、灌云县应急管理局、江苏灌云经济开发区管委会、江苏智盛环境科技有限公司

    注意事项

    本文(建设项目环境影响(登记表)审批意见.docx)为本站会员(王**)主动上传,优知文库仅提供信息存储空间,仅对用户上传内容的表现方式做保护处理,对上载内容本身不做任何修改或编辑。 若此文所含内容侵犯了您的版权或隐私,请立即通知优知文库(点击联系客服),我们立即给予删除!

    温馨提示:如果因为网速或其他原因下载失败请重新下载,重复下载不扣分。




    关于我们 - 网站声明 - 网站地图 - 资源地图 - 友情链接 - 网站客服 - 联系我们

    copyright@ 2008-2023 yzwku网站版权所有

    经营许可证编号:宁ICP备2022001189号-2

    本站为文档C2C交易模式,即用户上传的文档直接被用户下载,本站只是中间服务平台,本站所有文档下载所得的收益归上传人(含作者)所有。优知文库仅提供信息存储空间,仅对用户上传内容的表现方式做保护处理,对上载内容本身不做任何修改或编辑。若文档所含内容侵犯了您的版权或隐私,请立即通知优知文库网,我们立即给予删除!

    收起
    展开