欢迎来到优知文库! | 帮助中心 分享价值,成长自我!
优知文库
全部分类
  • 幼儿/小学教育>
  • 中学教育>
  • 高等教育>
  • 研究生考试>
  • 外语学习>
  • 资格/认证考试>
  • 论文>
  • IT计算机>
  • 法律/法学>
  • 建筑/环境>
  • 通信/电子>
  • 医学/心理学>
  • ImageVerifierCode 换一换
    首页 优知文库 > 资源分类 > DOCX文档下载
    分享到微信 分享到微博 分享到QQ空间

    某物业公司防汛应急演练方案范本.docx

    • 资源ID:1778299       资源大小:15.70KB        全文页数:4页
    • 资源格式: DOCX        下载积分:3金币
    快捷下载 游客一键下载
    账号登录下载
    微信登录下载
    三方登录下载: QQ登录
    二维码
    扫码关注公众号登录
    下载资源需要3金币
    邮箱/手机:
    温馨提示:
    快捷下载时,如果您不填写信息,系统将为您自动创建临时账号,适用于临时下载。
    如果您填写信息,用户名和密码都是您填写的【邮箱或者手机号】(系统自动生成),方便查询和重复下载。
    如填写123,账号就是123,密码也是123。
    支付方式: 支付宝    微信支付   
    验证码:   换一换

    加入VIP,免费下载
     
    账号:
    密码:
    验证码:   换一换
      忘记密码?
        
    友情提示
    2、PDF文件下载后,可能会被浏览器默认打开,此种情况可以点击浏览器菜单,保存网页到桌面,就可以正常下载了。
    3、本站不支持迅雷下载,请使用电脑自带的IE浏览器,或者360浏览器、谷歌浏览器下载即可。
    4、本站资源下载后的文档和图纸-无水印,预览文档经过压缩,下载后原文更清晰。
    5、试题试卷类文档,如果标题没有明确说明有答案则都视为没有答案,请知晓。

    某物业公司防汛应急演练方案范本.docx

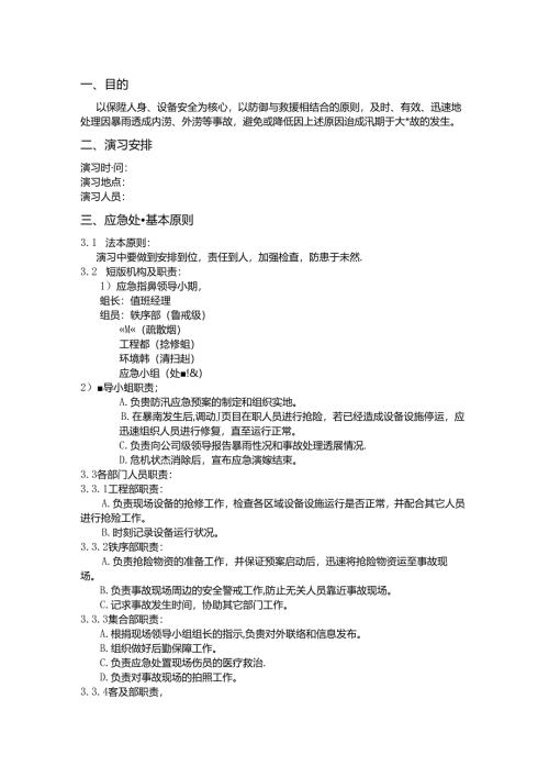
    一、目的以保陞人身、设备安全为核心,以防御与救援相结合的原则,及时、有效、迅速地处理因暴雨透成内涝、外涝等事故,避免或降低因上述原因迨成汛期于大*故的发生。二、演习安排演习时问:演习地点:演习人员:三、应急处基本原则3.1 法本原则:演习中要做到安排到位,责任到人,加强检查,防患于未然.3.2 短版机构及职责:1)应急指鼻领导小期,蛆长:值班经理组员:轶序部(鲁戒级)«M«(疏散烟)工程都(捻修蛆)环境韩(清扫赳)应急小组(处!&)2)导小蛆职责;A.负贵防汛应急预案的制定和组织实地。B.在暴南发生后,调动J页目在职人员进行抢险,若已经造成设备设施停运,应迅速组织人员进行修复,直至运行正常。C.负责向公司级领导报告暴雨性况和事故处理透展情况.D.危机状杰消除后,宣布应急演嫁结束。3.3各部门人员职责:3.3.1工程部职责:A.负责现场设备的抢修工作,检查各区域设备设施运行是否正常,并配合其它人员进行抢殓工作。B.时刻记录设备运行状况。3.3.2铁序部职责:A.负责抢险物资的准备工作,并保证预案启动后,迅速将抢险物资运至事故现场。B.负责事故现场周边的安全警戒工作,防止无关人员靠近事故现场。C.记求事故发生时间,协助其它部门工作。3.3.3集合部职责:A.根捐现场领导小组组长的指示,负贵对外联络和信息发布。B.组织做好后勤保障工作。C.负责应急处置现场伤员的医疗救治.D.负责对事故现场的拍照工作。3.3.4客及部职责,A.负责在事故发生时,第一时间稳定接待中心内部客人情绪。B.支援各部室的抢险工作,做好相关事件记录.四、演习步豪(模拟演峰时同为1小时)A. 9:00一秩序部巡视岗人员巡视至下沉广场处,发现有雨水正在流入进入多功能厅区域。B. 9:01第一时间通知各部门人员及当日值班经理。C. 9:03当日值班经理赶到现场,在检查现场情况后.,自动“防汛紧急侦案”。D. 9:08一秩序部集合备勤人员在第一时间携带天井处20个消防沙袋赶赴下沉广场多功能厅外集合。E. 9:08客服部人员接到通知,集台人员赶赴现场进行人员疏导及支援。F. 9:08保洁部人员接到通知携带防汛工具,如:吸水机、水桶、抹布、墩布、扫帝赶到下沉广场漏水地区迸行排水.G. 9:08一工程部人员接到通知赶赴现场查看排水设备是否出现故獐,检查该地区4处排水泵工作是否正常。H. 9:08烁合部人员接到通知赶赴现场进行支援工作,并携带相机对现场进行拍照并记录。I. 9:08一工程部检查出漏水点进行封堵,秩序部、客服部各协调1名备勤人员对园区外部进行巡视,查看有无其他潮水区域。J. 9:10一客服部人员协调出2人对现场客户及接待中心一层客户进行情绪安抚工作.K. 9:10一工程部人员派出1名人员留守机房,另泯出1名人员对园区外围排水系统迸行检杳。L. 9:10应急小组人员协调现场工作,支援各部门工作。M. 9:30一现场漏水地区基本得到控制,设备设施抢修完毕,可以正常排水.N. 9:40一漏水地区已经得到控制,现场留守保洁部人员清理剩余积水,客服部人员配合清扫,秩序都人员对涉水地区周边用锥桶或礼宾拉杆进行封闭。O. 9:50一演习结束,各部门人员执行收尾工作。H)秩序部人员维持现场秩序,将使用完沙袋撤运至西侧车场进行晾晒;b)客服部人员协助现场人员做好现场调解工作:c)工程部人员现场设备维修收尾工作;d)环境部清归剩余积水;e)烁合部人员进行记录。P. 10:00一所有人员在西车场集合,由值班经理宣布演习结束并讲评比次演习。五、准备防汛物费M前期各部门防汛物资采集信息:(1)设施设备间、地下车库、地下室或人防、首层等出入口,应架设挡水板或码放沙袋(2)低洼处易枳水部位,应架设污水泵,一般分为交流电和热油污水泉,注意柴、汽油的日常保管场所和条件应符合易燃易爆品的管理要求,并定期对发电机进行启动式实验。(3)楼外立面、道路、放水、围墙等存在隐患未及时处理的,应在隐患部位周边设巴警示标示,包括警戒带、隔离地、警示灯等.(4)历年汛期曾出现过断电的项目,还应配备专业照明设备,包括应急灯和小型发电机姐(5)除上述物资外,各企业可根据实地情况选择性配备榔头、锤、斧、手锯(鸡尾锯)、电工钳(或新钱钳)、铁、铁俄、水桶、掏水盆、对讲机、犷音喇叭、三轮车等物资B.防汛物资点位图(附:便用方法)1.吸水机(Di1.作方里1.水中不可有太多污泥和垃圾2.吸水机不可吸尘(2)吸水程序准备工具:吸水机、吸机、拖板方法:1 .使用前安装好吸执,电源。2 .水桶在后,吸扒在前,手握着吸水硬管向后控吸。3 .当吸水桶满水时,吸水机会发出不正常的声音,这时要立即停机。4 .拒污水倒出后再继续迸行吸水。5 .每次使用后要清洗干净机械,纪件等,并用干布抹干净各部件及机械外壳。<3)使用后如何保舞1 .倒空水桶中的污水并清洗擦干2 .诉下浮球并刷洗干净3 .擦拭马达外未(不可用水冲洗马达及相连部件)4 .冲洗机头、软管和喉管5 .擦干机身2.潜污泵(1)开机苜的准各工作1 .开机前检查泵站内是否有较大的固态杂质,如有则需及时清除以避免泵的损坏。2 .若排污泵或控制殖检修过,在起动之前迁应检发电海电压是否与电机铭牌上标注的电源电压是否一致.3 .若长时间运行且发现强水能力明显下降,则需对泵进行清理,清理后的开机雷试运行并观察其运行效果。4 .检查油箱内是否有足够的油,有无漏油现象。5 .检查其密封装置是否完好。(2)使用注Jt事项1.油腔内是否有油。6 .叶轮是否转动正常1.7 .电源装置是否安全、可靠、正常,电压频率应符合规定。8 .严禁将泵的电缆当作吊投使用,以防发生意外。9 .电泵长时同放置不用时,宜将电泵从水中取出,以减少电机定子绕组受潮的机会,增加电泵的使用寿命.物业管理圉。当气温较低时,也应将泵提出,防止冰冻。10 电泵在移动或安装时应轻放。3防汛沙袋使用方法(1)用途1 .防止地下道、捷运.地下室浸水.2 .防止居家、车库、店情、学校、医院、车站.大楼、工厂、仓库等之浸水。3,防止泥浆水之侵害。4 .防止其它低洼地浸水。5 .工程中之排水、防水、档水用.(2)性能、结构、转点1)性能每工雨季亲临时低洼地区、地下定入口、车库等必备。最短时间完成临时防水工事,轻轻松松搬沙包。紧急灾力、台风水灾、淹水,排水工程、车库挡水、于页防泥土崩塌,等紧急临时工事及水灾预防必备品.2)结构用过后充分干燥即可收藏重复使用(如果袋子保持完好,没有破洞,可重复使用。紧急沙包就像一般的布袋一样,轻巧好投运可以折迭储存;交叉迭砌,就像使用传统沙包一样,却比沙包容易使用,投运和收藏。3)特点1 .轻巧,搬运简单,可以快速完成防水部署。2 .收藏方便,施工轻巧快速,不占空间。3.果用对环境无害的材料,可以当一板废弃物处理,不对环境造成污染。六、后期处置6.1根据事故现场情况,确认危险隐患是否消除,经应急处置领导小组检杳确认后,值班经理IO点钟宣布演习结束.6.2在领导小组的统一领导下,演习人员恢复设备设施启动状态,同时根据设备现有情况,做好设备的汛期来临前检修采购工作。七、应急物资前期保障7.1在汛期来临前,对各区域物资进行数量清点,如发现物资有损坏或无法投入使用时,应提前进行更换。7.2梃前检查物资存放库房内物资数量及使用情况。7.3检查通讯设施是否工作正常,如电话、对讲机等。八、物业防汛七字快.六到九月雷雨季,物管行业要注意.防汛防涝是要务,思想认识要统一.预防为主是原则,安全稳定是目的.工作贵任要落实,应急队伍要建立.重点部位需排查,洼地车库需警惕。排水管网保畅通,青井沟集常清理.避雷设薛要检测,高大树木多修聋.外埴屋面少置物,玻璃门窗常关闭.巡查整改两手抓,存在防惠快处理.防汛物资多储备,沙袋水泵要备齐.应急31案勤演练,业主参与更受益,未雨制球先一步,气象侑息多收集.业主信息常更新,紫急情况好联系。安全警示不能少,温提示张贴起.南来临不ft张,抢险工作要有序.生命财产第一位,车辆物资快撤离.项目经理总指挥,部门配合人员齐.通知客户移车辆,应急通道莫关闭.迅速筑起防洪墙,排污水泵快开启.相关记录要完善,履约到位有依据.雨后全面搞排查,受灾情况要统计.设备损害要告知,维修资金走程序.防汛工作责任重,措施不力要遭起.履约服务促发展,安全度汛齐努力.

    注意事项

    本文(某物业公司防汛应急演练方案范本.docx)为本站会员(王**)主动上传,优知文库仅提供信息存储空间,仅对用户上传内容的表现方式做保护处理,对上载内容本身不做任何修改或编辑。 若此文所含内容侵犯了您的版权或隐私,请立即通知优知文库(点击联系客服),我们立即给予删除!

    温馨提示:如果因为网速或其他原因下载失败请重新下载,重复下载不扣分。




    关于我们 - 网站声明 - 网站地图 - 资源地图 - 友情链接 - 网站客服 - 联系我们

    copyright@ 2008-2023 yzwku网站版权所有

    经营许可证编号:宁ICP备2022001189号-2

    本站为文档C2C交易模式,即用户上传的文档直接被用户下载,本站只是中间服务平台,本站所有文档下载所得的收益归上传人(含作者)所有。优知文库仅提供信息存储空间,仅对用户上传内容的表现方式做保护处理,对上载内容本身不做任何修改或编辑。若文档所含内容侵犯了您的版权或隐私,请立即通知优知文库网,我们立即给予删除!

    收起
    展开