欢迎来到优知文库! | 帮助中心 分享价值,成长自我!
优知文库
全部分类
  • 幼儿/小学教育>
  • 中学教育>
  • 高等教育>
  • 研究生考试>
  • 外语学习>
  • 资格/认证考试>
  • 论文>
  • IT计算机>
  • 法律/法学>
  • 建筑/环境>
  • 通信/电子>
  • 医学/心理学>
  • ImageVerifierCode 换一换
    首页 优知文库 > 资源分类 > DOCX文档下载
    分享到微信 分享到微博 分享到QQ空间

    人教PEP四上大单元教学Unit 4 My home PB Let's talk 教案.docx

    • 资源ID:1074275       资源大小:127.61KB        全文页数:8页
    • 资源格式: DOCX        下载积分:5金币
    快捷下载 游客一键下载
    账号登录下载
    微信登录下载
    三方登录下载: QQ登录
    二维码
    扫码关注公众号登录
    下载资源需要5金币
    邮箱/手机:
    温馨提示:
    快捷下载时,如果您不填写信息,系统将为您自动创建临时账号,适用于临时下载。
    如果您填写信息,用户名和密码都是您填写的【邮箱或者手机号】(系统自动生成),方便查询和重复下载。
    如填写123,账号就是123,密码也是123。
    支付方式: 支付宝    微信支付   
    验证码:   换一换

    加入VIP,免费下载
     
    账号:
    密码:
    验证码:   换一换
      忘记密码?
        
    友情提示
    2、PDF文件下载后,可能会被浏览器默认打开,此种情况可以点击浏览器菜单,保存网页到桌面,就可以正常下载了。
    3、本站不支持迅雷下载,请使用电脑自带的IE浏览器,或者360浏览器、谷歌浏览器下载即可。
    4、本站资源下载后的文档和图纸-无水印,预览文档经过压缩,下载后原文更清晰。
    5、试题试卷类文档,如果标题没有明确说明有答案则都视为没有答案,请知晓。

    人教PEP四上大单元教学Unit 4 My home PB Let's talk 教案.docx

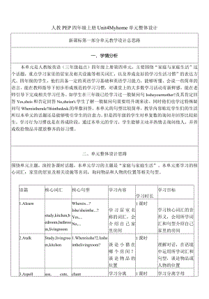
    人教PEP四年级上册Unit4Myhome单元整体设计新课标第一部分单元教学设计总思路一,学情分析本单元是人教版英语(三年级起点)四年级上册第四单元,主要围绕“家庭与家庭生活”这个话题,重点学习家里的居室及相关设施等相关词汇,以及养成良好的学习生活习惯”的表达方式。四年级的学生,他们具备一定的英语学习基础和英语学习能力,能够听懂、会说一些简单的语言,能在教师指导下初步形成规范的学习习惯,对课堂上的大多数学习活动有新鲜感,能在老师引导下完成相关学习任务。如学生在三年级已经学习过一般疑问句Issheyourmother?及其肯定回答Yes,sheis和否定回答No,sheisn't.学生了解一般疑问句需要用升调来读。同时他们也学过特殊疑问句Whereistherule?Ifsinthedesk.的单数问答。本单元的句型比较简单,教学内容贴近学生们的生活所以本单元的话题还是能够吸引学生的注意力。但是四年级的学生对单复数的询问并回答比较陌生,学习行为习惯也是在养成阶段,通过本单元的学习,学生能够主动并热情去询问他人,并养成收拾物品并摆放整齐的好习惯。二、单元整体设计思路围绕单元主题,深挖各课时话题,本单元学习的主题是“家庭与家庭生活”。本单元要学习的核心词汇:家里的居室及相关设施等名词,询问物品和人物的位置等相关句型。语篇核心词汇核心句型学习内容学习时长学习目标1.AIearnstudy,kitchen,bedroom,bathroom,livingroomWhereis.?Ishe/sheinthe.?Yes,.No,.学习居室名称的词汇,会介绍自己家里房间1课时学习核心词汇的音形义,会用所学词汇和句型介绍自己家里的房间2.AtalkStudy,livingroom,kitchen1.Whereisshe?2.Issheinthelivingroom?谈论小猫在哪个房间?谈论物品的位置1课时理解对话,在语境中运用所学词汇和句型,谈论物品或人物的位置3.Aspelluse,cute,chant学习分离1课时学习分离字母excuse字母组合u-e的发音ju:/发音规则及代表单词组合U-e的发音ju:/,并能根据发音规律自主拼读4.BIearnsofa,bed,phone,table,fridgeWherearethe.?Theyareinonundernear.Lookatthatroom.Ithas.学习房间里物品的词汇,会谈论房间物品的位置1课时学习核心词汇的音形义,会与同伴谈论房间物品的位置等5.BtalkphoneWhereare?Aretheyin/on/./.7Yes,theyare./No,theyaren't.问答复数物品的位置等1课时理解对话,在语境中运用所学词汇和句型,正确问答单复数物品的位置等。6.BReadandwriteC.Storytime复习巩固单元核心词汇Whereis/are.?Ishe/sheinthe.?Arethey?Yes,.No,.读课文,能通过描述把物品放在正确位置,完成听力任务,熟读storytime1课时能够从课文中提取信息,通过描述把物品放在正确位置,学习听力题型和听力技巧,能角色扮演故事部分三、单元设计框架(示意图)r单元主题Unit4Myhome谈论家里的居室及相关设施Task1Task2Task3Task4Task5Task6AIearnAtalkAspellBIearnBtalkBReadand学习家里的在语境中运学习分离字学习家里设施在语境中运Write居室等核心用所学词汇母组合ue的等核心词汇和用所学词汇理解课文,能词汇和句型,和句型,学发音jW,句型并能谈论句型,培养正确谈论某物谈论某人是会谈论某人并能根据发某物品或某设学生学会保或某人的位置,否在某个房或某物的位音规律自主施的位置等管自己物品完成听力任务间?置。拼读的习惯等等。新课标第二部分分课时教学设计【第5课时】语篇研读(附图)本节课是对话篇,本课时的主题意义是通过JOhn和妈妈回家开门后又找不到钥匙时产生的对话,让学生感知本节课句型的语义及语用情景。先通过处理局部的重点句型,让学生进行小组合作操练句型,再回归语篇,解决问题Wherearethekeys?Arethey.the.?Yes,/No,逐步引导学生在发现问题,了解语言结构的同时,让学生在交际中巩固所学内容,从中体验、实践、交流和探究语言,达成逐步熟悉词汇的意义和功能再通过谈论复数物品的位置,引导学生在日常生活中学会保管好自己的物品,养成良好的生活习惯。二,教学过程核心素养教学目标(一)语言知识目标:1 .能在图片和文本语境的帮助下,在看、听、说的活动中,获取和梳理对话信息,理解对话中所使用的核心语言,理解talk部分对话.2 .熟练运用句型Wher6are?Aretheyin/on/./.?并能正确回答,大胆说英语。(二)思维能力目标:1 .能在教师引导下,能够运用所学句型谈论物品的位置的相关问题,2 .能就复数物品的位置等相关问题进行问答(三)学习能力目标:1 .能在音频和图片语境的帮助下,理解talk部分对话。2 .运用句子Whereare?Aretheyin/on/./.7Yes,theyare./No,theyarent对复数物品的位置的相关问题进行问答等(四)文化品格目标:1.通过游戏和小组合作等活动,学会与他人合作学习的能力了解英语的语言表达,体会不同的语言魅力,促进心智发展。占能够熟读talk部分对话和情景表演并能通过游戏和小组活动巩固句型。难点能在正确的语境中熟练运用所学句子Whereare?Aretheyin/on/./.?Yes,theyare./No,theyaren't.对复数物品的位置的相关问题进行问答等教学环节教师活动设计意图Warm-upPPT播放sing,一起听歌曲引入主题由听唱活动引入学习话题。Presentationandpractice1. Gametime:幸运翻翻卡,快速说出单词。2. Gametime:Brainstorming根据提示,说出单词3. Chooseandtalk:呈现图片,Whereare.?They9re?鼓励学生人胆进行对话。4. 1.eadin!展示图片,Whoarethey?介绍人物,然后介绍Johnandhismumebackhome.提出问题Whataretheylookingfor(寻找)Theyrelookingforthe选出正确的答案5. 1.eadin!Watchandtick.6. Presentation:播放talk部分动画,学生模仿跟读。7. Presentation:观看完动画,选出正确答案,检验学生吸收效果,8. Presentation:分解呈现对话文本,音频跟读,模仿语音语调,进一步理解课文,对课文中的生难词和重点句型进行讲解:1.Openthedoor,please!2.Where话题导入Freetalk课文导入音视频帮助学生理解课文教师观察学生完成任务的积极性和准确性,并及时予以指导和反馈并有效拓展,跟读模仿aremykeys?3.Aretheyonthetable?边讲解边回答相应问题,帮助学生理解课小组合作文,巩固句型等.游戏操练调动学生9.Listenandimitate:播放音频,学生模的参与感,难度不仿跟读,注意语音语调,发音准确。大,教师观察学生的10.PreSentation:播放课文动画,再次跟读课文。参与度ll.Readandnumber:给句子排序更好的掌握新授内12 .Practice:根据课文,选出正确答案13 .Practice:1.自己大声朗读2.小组分解色朗读容14.Goodmemory:补全句子,熟悉句型,创设情景,正确运15.Let,stalk:再次播放talk部分动画,观看并跟读。然后小组进行对话练习,并用所学句型进行情景表演对话练习,巩固单1 .2人一组合作朗读。2 .分角色表演对话。3 .情景展示表演词和句型16 .Presentation:播放play部分动画,模仿跟读,注意语音语调,升降调等,17 .Presentation:呈现play部分场景,讲解每个对话的主要核心句型的用法,18 .Practice:然后引导学生进行操练,熟通过游戏巩固句型悉句型,注意主谓一致。19.ICanSay:要点回顾:鼓励学生大胆说说自己今天所学,学习要点是什么,学生在回顾中加深记忆,巩固所学。SummaryandHomeworkSummary学习词汇:phone,table;学习句型:Whereis/arethe.?Isit/Aretheyin/on/./.?单数:Yes,itis./No,itisn't.复数Yes,theyare./No,theyaren't.Homework1 .听录音跟读IeeStaIk部分单词和句子。2 .熟读并背诵talk部分。3 .抄写talk部分对话一遍。4 .画一画图,模仿talk部分创编1个对话,并把对话写在作业本上。5 .完成配套练习课堂总结对学习成果的巩固。

    注意事项

    本文(人教PEP四上大单元教学Unit 4 My home PB Let's talk 教案.docx)为本站会员(王**)主动上传,优知文库仅提供信息存储空间,仅对用户上传内容的表现方式做保护处理,对上载内容本身不做任何修改或编辑。 若此文所含内容侵犯了您的版权或隐私,请立即通知优知文库(点击联系客服),我们立即给予删除!

    温馨提示:如果因为网速或其他原因下载失败请重新下载,重复下载不扣分。




    关于我们 - 网站声明 - 网站地图 - 资源地图 - 友情链接 - 网站客服 - 联系我们

    copyright@ 2008-2023 yzwku网站版权所有

    经营许可证编号:宁ICP备2022001189号-2

    本站为文档C2C交易模式,即用户上传的文档直接被用户下载,本站只是中间服务平台,本站所有文档下载所得的收益归上传人(含作者)所有。优知文库仅提供信息存储空间,仅对用户上传内容的表现方式做保护处理,对上载内容本身不做任何修改或编辑。若文档所含内容侵犯了您的版权或隐私,请立即通知优知文库网,我们立即给予删除!

    收起
    展开